Ищем...

Замена передних рычагов и ШРУСа на Audi 100

55K
43
2

Чтобы произвести замену передних рычагов и ШРУСа на Ауди 100 были приобретены такие детали:

1) Рычаг подвески левый, каталожный номер оригинала — VAG 4A0407151. Аналоги:

  • Jp Group 1140102870;
  • DLZ DLZ-12V212;
  • Febi 10662;
  • Meyle 116 050 8200/HD;
  • NK 5014713.

2) Рычаг подвески правый, каталожный номер оригинала — VAG 4A0407152. Аналоги:

  • Jp Group 1140102880;
  • DLZ DLZ-12V213;
  • Febi 10663;
  • Meyle 116 050 8201/HD;
  • NK 5014714.

3) ШРУС, каталожный номер оригинала VAG 4A0498099. Аналоги:

  • Meyle 100 498 0086;
  • GSP 803017;
  • Kroner K101292;
  • Ruville 75712S;
  • Stellox 15-01174-SX.

4) Болт крепления рычага к подрамнику номер по VAG N90456302;

5) Втулка болта рычага номер по VAG 4A0399413.

Цена оригинальных рычагов Ауди 100 находится в районе 7,000 рублей.Аналоги имеют стоимость около 1500 рублей. Оригинальный ШРУС Ауди 100 имеет ценник от 20,000 рублей, а его аналоги — в районе 1000-1500 рублей.

Сама же замена передних рычагов и ШРУСа на Audi 100 не относится к сложным задачам, но скрупулезность и внимание понадобится.

Разбирая старый ШРУС запоминать расположение опорных шайб, а также не забудьте заменить болт с гайкой на новый.

Step 1
1

Снимаем стопорное кольцо, снимаем пыльник ШРУС.

Step 2
2
Step 3
3
Step 4
4
Step 5
5

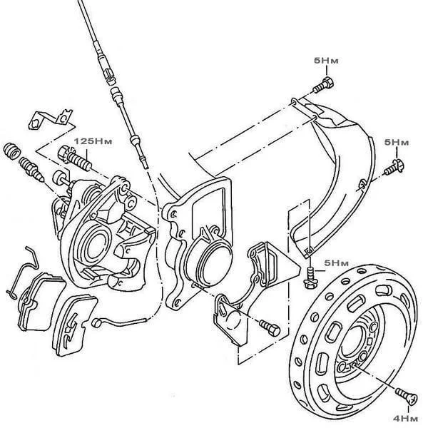
Моменты затяжек, используемые при ремонте.

Step 6
6

Одеваем на стабилизатор новый сайлентблок, заводим стабилизатор в рычаг, одеваем второй сайлентблок. Поставить шайбу сразу обычно не удается, не хватает резьбы наживить гайку, поэтому берем старую гайку и закручиваем пока без шайбы, чтобы сайлентблоки заняли свои места в рычаге. Откручиваем старую гайку со стабилизатора, одеваем шайбу и закручиваем новую гайку, но не затягиваем, затяжку необходимо проводить при опущенном на колеса автомобиле. Затягиваем болт крепления рычага к подрамнику. Прикручиваем кожух тормозного диска, прикручиваем колесо, опускаем автомобиль. Затягиваем гайку стабилизатора. Затягиваем болт ШРУС.

Step 7
7

Прикручиваем новый рычаг к подрамнику. Болт рычага и втулку рекомендуется менять на новые, к тому же втулку редко удается вынуть без повреждений.

Step 8
8

Закладываем 2/3 смазки из комплекта в ШРУС, остальную смазку в полость пыльника. С помощью киянки насаживаем ШРУС на вал привода, закрепляем пыльник хомутами. Вставляем ШРУС в ступицу, прихватываем болтом.

Step 9
9

Одеваем шайбы так как показано на рисунке. Устанавливаем стопорное кольцо.

Step 10
10

Одеваем на вал привода пыльник ШРУС с хомутом.

Step 11
11

Новый ШРУС идет в комплекте со стопорным кольцом, шайбами, пыльником, болтом и смазкой

Step 12
12

Ослабляем головкой на «27» с мощным воротком болт ШРУС. Ослабляем болты колеса, поддомкрачиваем автомобиль и устанавливаем на надежную опору, снимаем колесо.

Step 13
13

Снимаем шайбы с вала, запоминаем расположение, как они стояли.

Step 14
14

Ослабляем хомут пыльника ШРУС, снимаем его с корпуса ШРУС. Для снятия ШРУС с привода закручиваем в него до упора выкрученный ранее болт, при этом ШРУС выходит из зацепления со стопорным кольцом.

Step 15
15

Выворачиваем колесо (если правое, то до упора влево и наоборот), тянем стойку на себя и выводим её из зацепления с ШРУС.

Step 16
16

Откручиваем до конца болт крепления рычага к подрамнику, вынимаем болт. Далее необходимо вынуть металлическую втулку из подрамника и рычага. Снимаем рычаг.

Step 17
17

Отводим рычаг в сторону, выводя из него стабилизатор.

Step 18
18

С помощью лома отжимаем рычаг вниз, выводя палец шаровой из стойки. Один конец лома должен упираться в подрамник, в месте контакта необходимо подкласть деревяшку, чтобы не поцарапать и не погнуть подрамник. Место контакта лома и рычага также стоит чем-то защитить, чтобы не повредить окраску рычага — будет меньше корродировать в дальнейшем.

Step 19
19

Ослабляем болт крепления рычага к подрамнику, до конца не выкручиваем.

Step 20
20

Откручиваем гайку болта шаровой, выбиваем болт из стойки.

Step 21
21

Откручиваем гайку стабилизатора.

Step 22
22

Откручиваем 4 болта крепления кожуха тормозного диска.

Было ли это руководство полезным?

Ваш отзыв помогает нам улучшать контент.

Не нашли ответ на свой вопрос?
Спрашивайте в комментариях. Ответим обязательно!

Обсуждение (1)

Войдите, чтобы оставить комментарий!
Войти

Guest Guest

Спасибо за подробную инструкцию, мне как раз надо менять рычаги а то люфт уже стал большой. Подскажите а чем вы смазывали болты прежде чем раскручивать? А то я боюсь они у меня так просто не открутятся.