Как заменить передние тормозные колодки в МАН Ф?
MAN F2000 F2000
Подскажите как поменять колодки на передней оси? Не получается их извлечь. Дисковые тормоза
1 Ответы
0
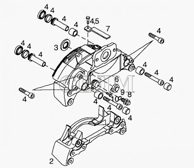
Вот ваш суппорт. Один болт ослабите, второй открутите.

Вот так примерно откроете(эта картинка уже не с вашим суппортом, но принцип устройства и разборки примерно всё-равно одинаков).

И вытаскиваете колодки(эта картинка тоже не с вашим суппортом).

Остальное, в обратном порядке.
Перед тем как открыть суппорт, вдавите поршни. Но упирайтесь через колодки, допустим отвёрткой. Потому как если упрётесь в поршни — они могут запросто помяться, погнуться.
задан 9 лет назад
Похожие материалы
На Мане тормоза срабатываю не равномерно
Qa
17.7k
1
На тягаче тормоза срабатывают позже чем на прицепе в МАН Ф 2000
Qa
2.9k
1
Почему горит ошибка АБС: причины и решения
Статьи
492.1k
652
21
Смазка для суппортов и направляющих
Статьи
430.5k
194
5
Какие тормозные диски лучше
Статьи
376.7k
423
11
Как прокачать тормоза с АБС
Статьи
371.6k
316
27