Как заменить двигатель D17A2 на D17A в Хонда Стрим
Honda Stream Stream I
Добрый вечер! У меня Хонда Стрим с двигателем D17A2. Задрало шейку шатуна коленвала первого цилиндра. Заказал другой двигатель D17A. Что нужно перекинуть с навесного или какие датчики надо переставить, что бы всё работало?
4 Ответы
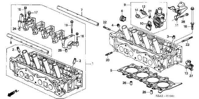
Ну вообще я так поискал и что понял. Что у вас не должно быть проблем вообще. У вас на старом старом есть датчик давления масла VTEC на фото он 12 номер. Так вот на D17A его нет, там должна быть крышка, болт закручен. Понятно да, со своего переставьте на новый. Все, в принципе проблем не должно. Вот только вопрос у вас какая коробка? И этот новый, он с какой коробкой стоял? Маховик есть на нем, на новом? Вам даже не придется ничего с ЭБУ делать.

Блин ну такие вопросы, ну просто не подвластны на ответ.
Вот вам выдержки с форумов. Почитайте, решайте.
«отличие мотора d17A2 от D17 лишь в том что на первом есть датчик контроля давления включения ВТЕКА а на втором нет.Остальное всё сиська в сиську. и размеры и лощади и обьёмы…Ну и мозг естественно разный.»
«можешь поставить — только надо придумать как обмануть датчик включения втека но наверное просто подать с него же +12 на контакт датчика.»
«заменил d17a2 civik coupe a/t на d17a stream. на родном мозге d17a2 плохо заводится троит.не работает приборка (обороты.)на контрактном мозгу не качает топливный насос пока давление в рампе есть схватывает все четко и приборка работает! все время мигает ключ- иммобилайзер»
«Проблема решилась заказом D17A9, коих в МСК тоже не мало.»
Сегодня перекинул движок, всё один в один. Самое главное заслонку надо переставить, + маслянный датчик втыкнуть, всё как часики будет работать.
Похожие материалы