Есть ли проводка для ПТФ в Киа Спортаже?
Kia Sportage Sportage II
В комплектации не было. Желаю установить противотуманки самостоятельно.
3 Ответы
0
В принципе жгуты могут быть универсальными, нужно смотреть, могут концы болтаться.
задан 10 лет назад
0
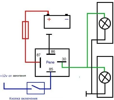
Кнопку на управление место есть куда воткнуть? Опишу подробно — плюсовое питание взять с аккума, через реле обычное 4-х контактное, на управление к реле. И один силовой контакт. Подключить этот плюс от аккума, другой силовой контакт(будет плюс при включении реле) на лампы. Минус от корпуса постоянный и минус на другой контакт. Кнопки для управления реле, также от корпуса кузова.
задан 10 лет назад
0

только на этой схеме плюсовое управление, лучше сделать минусовое.
задан 10 лет назад
Похожие материалы
Перестали работать стеклоподъемники в Киа Спортейдж 2
Qa
8.2k
2
Как устранить причину ошибки p1070 в Киа Спортэйж
Qa
3.7k
1
Предохранитель в цепи генератор-аккумулятор
Qa
9k
4
Где место установки стартера Киа Спортейдж 2?
Qa
338
1
Как снять аккумуляторную батарею на Киа Спортейдж?
Qa
8.1k
1
Как добраться до лампочек заднего хода Киа Спортейдж 2?
Qa
6k
2