Не загорается лампа АКБ в Форд Мондео
Ford Mondeo Mondeo I
При включении зажигания не горит лампа АКБ. Заряд на заведенном двигателе 14.54 вольта. Лампа целая. Что приходит на генератор на толстый провод и что приходит на тонкий провод? И может кто знает в чем причина что индикатор не загорается.
3 Ответы
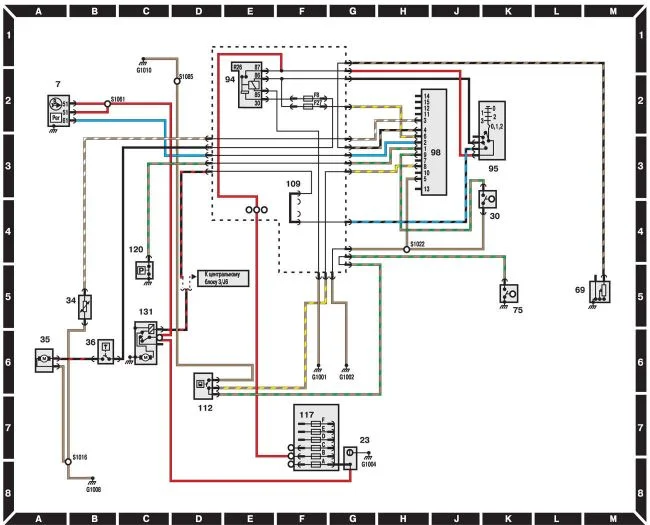
Вот схема генератора ваших годов выпуска:

23 — аккумулятор
7 — генератор
131 — стартер
98 — щиток приборов
95 — замок зажигания
94 — реле зажигания
Получается по схеме, тонкий провод приходит на щиток приборов на лампочку аккумулятора. И как только цепь замкнётся через ЗЗ, при его включении, лампочка должна загореться.
И если она не горит, то ответ я уже написал ещё 1-го ноября — имеется разрыв в проводке, нет контакта.
«Лампа целая», а приходит ли на неё напряжение? Разрыв может быть как на самом щитке приборов, так и в проводке.
Толстый провод это плюс на аккумулятор идёт, а тонкий это возбуждения, он в основном идёт на лампу вашу в приборке. Вот если этот провод снять и его на массу должна загореться лампа естественно при ВКЛ. зажигании.