Ставятся ли прокладки на пластиковом поддоне вентиляции картера Шкода Октавия?
Skoda Octavia Octavia II (A5)
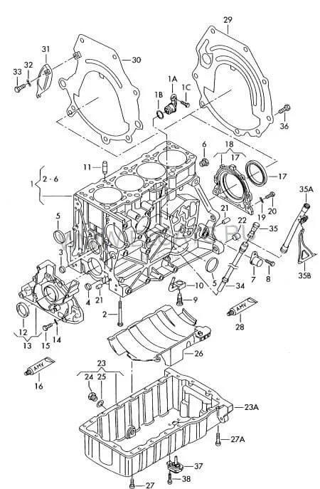
Подскажите, какие прокладки должны быть на пластиковом поддоне вентиляции картера(у меня нет)?
2 Ответы
0
Вы про успокоитель масла. Этот ?

По спецификации их нет, прокладок, вот смотрите не нарисовано

Или вы может про что-то другое спрашиваете? Тогда уточните.
задан 9 лет назад
0
Шкода, 2013 г, 1.8тсй, другой поддон над клапаном циркуляции карт. газов, есть уплотнитель или нет?
задан 9 лет назад
p
p.m.a.
1
Похожие материалы
Какие номера подшипников и сальников передней ступицы Октавия А5 дорестайл?
Qa
3.7k
8
Заглох двигатель на ходу FSI Шкода Октавия А5
Qa
333
1
Течь масла из под клапанной крышки в Шкода Октавия А5
Qa
2.4k
2
Дергается Шкода Октавия А5
Qa
11.8k
3
Бензин в масле Шкода Октавия А5
Qa
5.2k
5
Где номер на двигателе 1.6 FSI, Шкода Октавия?
Qa
4.2k
1