Воздух в топливной системе Вольво ФН12 d12a
Volvo FH FH 12
Добрый день. Не можем найти откуда воздух в топливной системе. Не могли бы Вы прислать схему топливной системы d12a?
2 Ответы
0
Не можете найти откуда воздух? Все соединения проверить, от топливного бака до мотора. И не протёрта ли где-то трубка до дырочки.

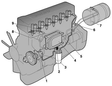
Питающий насос
Ручной насос
Топливный фильтр
Электронный блок управления
Змеевик охлаждения электронного блока управления (не обязательно)
Обратный клапан
Сетчатый фильтр и индикатор уровня
Перепускной клапан
Электронные насос-форсунки
задан 8 лет назад
Нужна полная схема топливной системы А шного мотора. Машина в 4м автосервисе. Воздух из обратки. Давление топлива 3-йка и падает до 2.2
–
аноним
8 лет назад
Вот насчёт обратки не было информации в изначальном вопросе. По поводу давления: это вы из-за падения давления решили что воздух там? Может давление падает из-за неисправного обратного клапана?
–
Анатолий.sib
8 лет назад
По автосервису: стыдно должно быть мастерам того сервиса, если они не могут справиться с таким простым заданием - найти подсос воздуха в топливной магистрали. Если он автосервис, то значит там всякое есть оборудование (должно быть). Даю идею: отсоединить трубки на баке и от ТНВД, с одной стороны заткнуть, с другой подать сжатый воздух и смотри, слушай где будет шипеть. можно мыльной водичкой кистью, промазывать все соединения и смотри где пузырьки будут.
–
Анатолий.sib
8 лет назад
Трубки и соединения все новые, охлаждение эбу отключено, клапана и насос тоже новые, цилиндры заменены, форсунки отрегулированы, но все равно ни чего не изменилось.
–
Segio
8 лет назад
Что вы заклиниваетесь на "новые"? Я однажды снимал форсунки на промывку, а потом при установке ставил все сальники новые на форсунках. Запустил мотор, запах бензина попёр, под мотором стала лужа образовываться. В итоге проверки нашёл колечко бракованное потому и сифонил бензинчик. Вот вам и "новое"!
–
Анатолий.sib
8 лет назад
0
Обожмите все хомуты на шлангах, проверьте как обтянут фильтр и слив воды с него-или же датчик наличия воды.
задан 8 лет назад
Похожие материалы
Как определить объем бака Вольво fh12?
Qa
43.8k
2
Как отрегулировать насос форсунки Вольво ФЭйч 12?
Qa
23.4k
1
Помогите пожалуйста расшифровать ошибку Вольво ФН12
Qa
985
2
Какой номер реле форсунки Вольво ФН12?
Qa
234
0
Вольво ФН12 пропадает тяга
Qa
2.7k
1
Какой зазор между шестернями распредвала двигатель д12?
Qa
558
1