Замена прокладки головки блока цилиндров Чери Тиго 2,4 л.
Chery Tiggo (T11) Tiggo (T11)
Как заменить прокладку ГБЦ Chery Tiggo с двигателем Mitsubishi 4G64S4 2,351 л?
1 Ответы

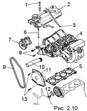
1 – болт крышки ГБЦ; 2 – крышка головки блока цилиндров; 3 – трос привода акселератора; 4 – головка блока цилиндров; 5 – прокладка головки блока; 6 – болт головки блока; 7 – водяной насос; 8, 13 – болт; 9 – ремень; 10 – шланг радиатора; 11 – крышка головки блока; 12 – болт звездочки распределительного вала.
Снятие и установка ГБЦ
- Отсоедините провод от клеммы«–» аккумуляторной батареи.
- Слейте охлаждающую жидкость.
- Снизьте давление в системе питания, если работавыполняется сразу после поездки.
- Отсоедините приемную трубу глушителя от выпускного коллектора.
- Отсоедините верхний шланг радиатора и шланги отопителя.
- Снимите воздуховод и патрубок.
- Отсоедините трос акселератора.
- Отсоедините и заглушите топливные шланги.
- Снимите насос гидроусилителя рулевого управления (рис. 2.11.) и отведите в сторону, не отсоединяя от магистрали.
- Снимите верхнюю крышку ремня (рис. 2.12.) икрышку головки цилиндров.
- Установите поршень 1-го цилиндра в положениеВМТ такта сжатия, совместив метки на звездочке распределительного вала и на головке цилиндров.
- Отверните болт и снимите звездочку распределительного вала, уперев ее в нижнюю крышку. Надежно закрепите ремень на звездочке (рис. 2.13.). Вращение коленчатого вала не допускается.
- Отсоедините провода от свеч, снимите распределитель зажигания.
- Отсоедините выхлопную трубу.
- Отверните болты головки в порядке от периферии к центру (согласно рис. 2.14.) и снимите головку цилиндров (рис. 2.15.).





При необходимости снимите коллекторы. Очистите головку. Очистка головки заключается в удалении остатков уплотнения и нагара из камер сгорания и головок клапанов. При очистке пользуйтесь скребком из твердого дерева или из пластмассы(нанесение царапин не допускается). Одновременно очистите разъемную плоскость блока цилиндров, осторожно закрыв цилиндры ветошью. После очистки и промывки головки проверьте состояние разъемных плоскостей. Допустимое отклонение плоскости разъема с блоком цилиндров от калибра – 0,05 мм в любой точке измерения. Если отклонение не превышает 0,20 мм, то головку прошлифуйте. В против-ном случае головку замените. Если отклонение разъемной плоскости блока цилиндров от калибра превышает 0,05 мм, то прошлифуйте блок или замените. Изготовителем установлена норма уменьшения высоты блока цилиндров со стороны плоскости разъема с головкой блока при шлифовке – 0,20 мм.
Для проверки герметичности головки, заглушите отверстие в головке блока под шланг радиатора. Это можно сделать, например, установив глухую прокладку из плотного картона под патрубок и завернув гайки его крепления. Залейте керосин в каналы водяной рубашки. Если уровень керосина понижается, значит, в головке есть трещины и ее надо заменить. После проверки не забудьте снять картонную прокладку.
Промойте масляные каналы. Для этого заглушите вертикальный масляный канал со стороны камеры сгорания, залейте бензин в масляные каналы во всех опорах распределительного вала и выдержите 15-20 мин. Вылейте бензин, выньте заглушку и окончательно промойте каналы бензином с помощью груши.
Для проверки герметичности клапанов залейте керосин в камеры сгорания. Если в течение трех минут керосин не просочится из камер сгорания клапаны герметичны. В противном случае притрите или замените клапаны. Установка выполняется в обратном порядке. Уложите новую прокладку и установите головку. Затяните болты в указанном порядке (рис. 2.14) сначала от руки, затем в 2 этапа – сначала с моментом 100 Н.м. Болт звездочки распределительного вала затяните с моментом 100 Н.м.
Похожие материалы