Ищем...

Замена передних тормозных колодок Audi A100

14K
2
1

Детальный фотоотчет, отвечающий на вопрос "как заменить передние тормозные колодки Ауди А100" своими руками.

Процедура, доступная практически любому автолюбителю. Чтобы приступить к замене колодок, необходимо подготовить стандартный набор инструментов и домкрат, после «задомкрачивания» подложить колесо под авто в качестве дополнительной страховки.

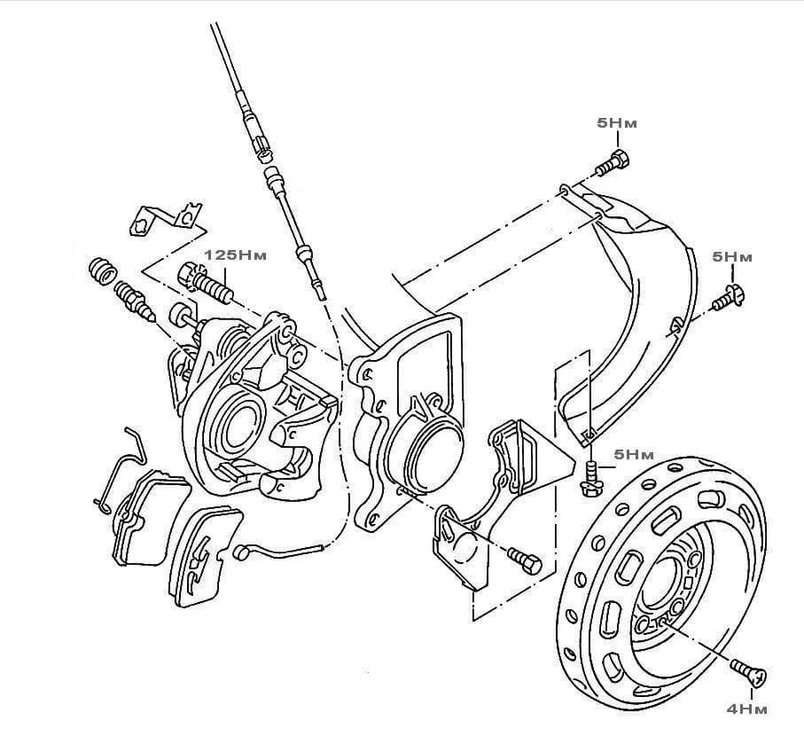
Номера запасных частей: комплект тормозных колодок — номер по VAG 441698151A, а также датчик износа колодок — номер по VAG 441919351A. Моменты затяжек в тормозной системе смотрите в фотоотчете.

Step 1
1

Приступаем. Первым делом — ослабляем болты колеса, ставим автомобиль на домкрат и устанавливаем на надежную опору, снимаем колесо. Откручиваем болт крепления тормозного диска.

Step 2
2

На рисунке инструкция по отсоединению разъема от датчика износа колодок.

Step 3
3

На самом авто. Снимаем разъем датчика с кронштейна.

Step 4
4

Снимаем пружину, которая фиксирует внешнюю колодку.

Step 5
5

Оттягивая тормозной диск на себя со стороны, противоположной суппорту. Затем утапливаем поршень суппорта на несколько миллиметров.

Step 6
6

Вынимаем внешнюю колодку.

Step 7
7

Снимаем тормозной диск, а также внутреннюю колодку с остатками датчика износа.

Step 8
8

Чтобы утопить поршень суппорта, отлично подойдет струбцина.

Step 9
9

Места установки колодок на суппорте и рамке суппорта необходимо очистить. Проверьте подвижность рамки суппорта — она должна двигаться легко от руки без заеданий и сильного люфта, иначе необходимо снять рамку и очистить направляющие, при необходимости поменять пластиковые втулки направляющих в суппорте. При сборке направляющих необходимо применять специальную смазку, как вариант — медную смазку для тормозных систем. Устанавливаем разъем нового датчика износа колодок, фиксируем разъем поворотом на 90 градусов. Подключаем ответный разъем.

Step 10
10

Датчик износа устанавливаем на внутреннюю тормозную колодку.

Step 11
11

Устанавливаем саму внутреннюю колодку.

Step 12
12

Следите, чтобы выступы на колодке вошли в отверстия на рамке суппорта и пружина на колодке зафиксировалась.

Step 13
13

Далее понадобится металлическая щетка на дрели или «болгарке», чтобы тщательно очистить посадочные места на тормозном диске.

Step 14
14

То же самое делаем и на ступице.

Step 15
15

Теперь устанавливаем тормозной диск, фиксируем болтом.

Step 16
16

Затем внешнюю тормозную колодку.

Step 17
17

И, наконец, фиксирующую пружину. Чтобы поршень зафиксировал колодку — нажимаем на педаль тормоза. Резьбу на колесных болтах перед установкой также рекомендуется очистить и нанести ту же «медную» смазку. Очень удобна смазка в аэрозольной упаковке. После замены колодок на втором суппорте, проверить погасла ли лампа износа колодок на приборке, часто контакты на разъемах датчиков окисляются или нарушается целостность проводки, при необходимости отревизировать разъемы и проводку.

Step 18
18

Моменты затяжек.

Было ли это руководство полезным?

Ваш отзыв помогает нам улучшать контент.

Не нашли ответ на свой вопрос?
Спрашивайте в комментариях. Ответим обязательно!

Обсуждение (1)

Войдите, чтобы оставить комментарий!
Войти

Guest Guest

Я практически всегда занимаюсь ремонтом авто самостоятельно, так надежней и дешевле, тем более авто не супер современное и ничего сложного в ремонте нет. Поэтому рано или поздно всем и мне пришлось заменить колодки. Благодаря вашим наочным инструкциям мы с товарищем, самому очень сложно, справились за пол дня.