Где находится предохранитель на насос в баке Тойота Авенсис 2?
Toyota Avensis Avensis II (T250)
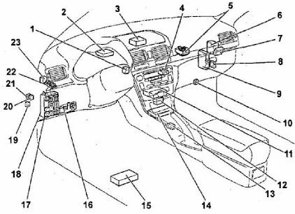
Какой предохранитель на насос в баке? И где находится? 2.0, d4d, 85kw
1 Ответы
1
Под обозначением 17 блок предохранителей открывайте его и смотрите какой вам нужен

задан 5 лет назад
Похожие материалы
Не могу снять автомобиль с сигнализации штатным ключом
Qa
505
2
Не работает освещение салона Тойота Авенсис 2
Qa
1.6k
1
Пропал свет в салоне Тойота Авенсис 2
Qa
16.1k
1
Какой предохранитель на обогрев боковых зеркал Тойота Авенсис 2?
Qa
7.3k
1
Нужна схема подключения салонного зеркала заднего вида Тойота
Qa
5.9k
2
Как самостоятельно заменить стартер Тойота Авенсис, комби, т. 25, дизель?
Qa
9.9k
2