Почему не запускается двигатель после длительной стоянки, Нива 2123?
ВАЗ (Lada) 2123 2123
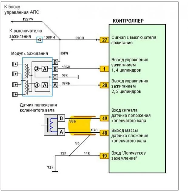
Подскажите пожалуйста. Как проверить исправность модуля зажигания, ДПКВ, высоковольтных проводов с наконечниками.
Машина 3 года стояла. При включении зажигания бензонасос работает пока создаст давление. АКБ зарядил, стартер крутит ДВС, но двигатель не запускается.
Выкрутил свечи зажигания, проверил на искру, все четыре провода — искры нет. Может надо прозвонить, но я не знаю допустимых параметров, если вы знаете и подскажете — буду премного вам благодарен.
3 Ответы
Для начала определитесь что имеете — модуль с четырёхконтактным разъёмом или катушку с трёхконтактным. ДПКВ — проверяется на сопротивление и вырабатываемое напряжение. Ну и предохранители проверьте, три штуки которые, под крышечкой у левой ноги.
Проверьте появляется ли питание на выводе D при включении зажигания и наличие массы.
Включается ли главное реле.


Вообще все массы проверьте на двигатель и кузов.
Или причиной может быть иммобилайзер.
Похожие материалы