Какой номер по каталогу картера двигателя Пассат Б6?
Volkswagen Passat Passat B6
Добрый день.Можете предоставить номера по каталогу частей:
- масляного поддона двигателя;
- прокладки масляного поддона;
- и болт слива масла в поддоне.
VIN номер: WVWZZZ3CZ7E023381. Заранее спасибо за ответ.
4 Ответы
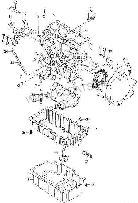
03G 103 603 AD — Масляный поддон с отверстием для датчика уровня масла.
D 176501A1 — Клей-герметик силиконовый, для поддона, прокладки нет, можно аналог взять.
N90 813 202 — Пробка, резьбовая с уплотнительным кольцом (M14X1,5X22).
03G 103 660 E — Крышка масляного поддона.
При заказе, артикулы пусть менеджер магазина перепроверить по вин номеру.

Исходя из данных VIN-номера:
Масляный поддон двигателя с отверстием для датчика уровня масла — 03G 103 603 H
Пробка, резьбовая с уплотнительным кольцом — N90 813 202 резьба M14 х 1,5 х 22
Для прокладки (вместо прокладки) используется Герметик силиконовый — D 176 404 A2 (тюбик 80мл)
Если интересует, Датчик уровня масла — 1J0 907 660 C
Фото поддона двигателя BMR (согласно VIN-номера)


Возможно заинтересует расшифровка VIN-номера, вот она:
Марка VOLKSWAGEN
Модель PASSAT VARIANT
VIN WVWZZZ3CZ7E023381
Контрольная сумма Не используется (Not used)
Код основной комплектации 3C5172
Дата производства 2006-06-20
Модельный год 2007
Код двигателя BMR (TDI)
Рабочий объем двигателя, л 2.00
Количество цилиндров 4
Мощность, КВт 125
Мощность, л.с. 170
Цвет кузова 2T (DEEP BLACK: перламутровый deep black)
Оснащение UR
Код коробки передач JMA (6S)
Заказные опции
Параметр Значение
E0A Исполнения в рамках акции: Отсутствует исполнение в рамках акции
1PC Комплект колёсных болтов-секреток: Колёсные болты-секретки (незапираемые)
0HG Спецкомплекты для а/м различных классов: Спецкомплект для данного класса а/м -3C0-
7GG Соответствие экологическому классу: Выпускная система, EU4 DPF
1D0 Тягово-сцепное устройство: Без тягово-сцепного устройства
4UE Подушка безопасности: Подушки безопасности для водителя и переднего пассажира
1E0 Адсорбер: Без адсорбера
QE2 Система отсеков: Вещевой ящик
8ZH Антенны: Антенна для приёма в диапазонах AM/FM, разнесённая
6XW Регулировка наружного зеркала: Наружное зеркало с автоматическим затемнением, эл. складыванием, регулятором и раздельным обогревом
5SL Левое наружное зеркало: Асферич. наружн. лев. зеркало
5RQ Правое наружное зеркало: Правое наружное зеркало, сферическое
1X0 Тип привода: Передний привод
9WC Мультимедийный разъём для подключения видео/DVD/ноутбука: Без мультимедийного оборудования в ТС
A8C Варианты комплектации: Комплектация Комфорт
1KU Тормоза задние — исполнение: Задние дисковые тормоза
J0L Батареи: Аккумуляторная батарея 340A (70 А·ч)
1LJ Тормоза передние — исполнение: Передние дисковые тормоза
4M6 Держатели для ёмкостей с напитками: Держатели для ёмкостей с напитками
NY0 Ёмкость АКБ/генераторов: Аккумуляторная батарея/генератор стандартной ёмкости
B0A Комплект деталей со специальными конструктивным предписаниями для страны: Деталировка без спец. конструктивных предписаний для страны
1S1 Комплект бортового инструмента и домкрат: Комплект бортового инструмента и домкрат
1AT Тормозные системы: Электронная система курсовой устойчивости (ESP)
0VT Руководства по эксплуатации: Бортовая документация на польском языке
9Z0 напряжение питания: Рабочее напряжение 12 В
9T1 Обогреваемые жиклёры стеклоомывателя: Обогреваемые жиклёры омывателя ветрового стекла
7QA CD-проигрыватель/DVD/SD-карта памяти: Без системы CD/DVD для навигации
7A0 CD-чейнджер /CD-проигрыватель: Без CD-чейнджера/проигрывателя CD
C10 Дополнения к номерам разрешения на эксплуатацию (ABE): Допуск ТС к эксплуатации, дополнение
3S2 Рейлинги/багажник на крыше: Рейлинги чёрного цвета
3FA Вставка на крыше/складной верх: Без люка (сплошная крыша)
1JA Амортизаторы подвески задние: Задние амортизаторы, стандарт 1
G15 Амортизаторы подвески передние: Передние амортизаторы
3X2 Чехол для лыж: Люк для перевозки длинномерных грузов
2G0 Насадка для заправки неэтилированным бензином/вид топлива: Без насадки для заправки
0EN Установка спецкомплекта деталей а/м: СПЕЦКОМПЛЕКТ ДЛЯ КПП «MQ 350» — детали а/м --
7AA Охранная система: Электронный иммобилайзер
5MA Вставки: Декоративные вставки
7M0 Накладки порогов и арок: Накладки порога в дверных проёмах из искусственного материала
7X0 Парковочный ассистент: Без парковочного ассистента
UF0 Электрический интерфейс для внешнего пользования: Без электрического интерфейса
0FA Отличия в процессе производства: Производство, стандарт
4R4 Стеклоподъёмник: Электростеклоподъёмники с функцией комфортного управления и защитой от защемления
6A0 Огнетушитель: Без огнетушителя
VL1 Система защиты пешеходов: С дополнительными мерами по защите пешеходов
8K8 Автоматическое включение фар: Ассистент управления светом с функцией coming home
UH1 Стояночный тормоз: Стояночный тормоз
F0A Спецификации а/м: Не спец. а/м, стандартное исполнение
8GV Генераторы: Генератор 180 А
0G4 Виды коробок передач / переключение передач: Механизм переключения передач, тросовый привод
0YF Категория нагрузки на заднюю ось: Весовая категория 6 только встроенное управление без прогноза потребностей
L03 Категория нагрузки на переднюю ось: Диапазон давления пружины 03 — только встроенное управление без прогноза потребностей
TQ0 Базовый двигатель: 4-цилиндровый дизель 2 л агрегат 03G.D
6M0 Резиновые шнуры типа «паук» для крепления багажа/сетка/карман: Без сетки/сумки/резиновых шнуров типа паук' для крепления багажа
8T2 Круиз-контроль: Электронный круиз-контроль
2B0 Снижение уровня внешних шумов: Без дополнительной изоляции от внешних шумов
VC0 Система открывания ворот гаража: Без устройства открывания гаражных ворот
G0K Спецификации КП: 6-ступенчатая МКП
6Y9 Ограничитель превышения установленной скорости движения/ограничитель скорости: Без устройства ограничения скорости
3P1 Держатели: Держатель аптечки/знака аварийной остановки
3NE Задние сиденья: Разделённые подушка задн. многоместн. сиденья со спинкой, откидываемые вместе с центральным подлокотником
9AK Отопитель и климатическая установка: Climatronic с регулированием расхода приточного воздуха, без фреона
8BG Фары головного света: Сдвоенная фара для правостороннего движения, со встроенной фарой дальнего света
FC0 Установка по индивидуальному заказу: Без индивидуальной комплектации
6T0 Плафон освещения в нише для ног: Без плафона освещения в нише для ног
U5A Комбинация приборов: Панель приборов, индикация КМ/Ч
4L6 Безопасное салонное зеркало заднего вида: Автоматически затемняющееся безопасное салонное зеркало
8MA Разъём для подключения наушников задний: Без разъёма для наушников сзадиK8D Тип кузова: Универсал
6SM Облицовка багажного отделения: Напольное покрытие багажного отделения из иглопробивного нетканого материала (дилур)
4W0 Отделение для кассет/компакт-дисков: Без отсека для кассет/компакт-дисков
QS0 Управляемый термостат: Без управляемого термостата
QA0 Детские сиденья: Без детского сиденья
0Y1 Климатические зоны: Стандартные климатические зоны
QR0 Компас/индикация дорожных знаков: Без компаса
4D0 Вентиляция сиденья/массажное сиденье: Без обдува сиденья/массажных сидений
1Z5 Заправка топливом: Увеличение объёма первичной заправки серийным топливом
0F9 Топливные системы: Топливная система дизеля с охлаждением
5C0 Меры, касающиеся кузова: Без специальных кузовных мероприятий
6KA Решётка радиатора: Решётка радиатора
6P1 Кронштейн номерного знака задний: Кронштейн номерного знака задний (ЕЭК)
6W1 Кронштейн номерного знака передний: Передний кронштейн номерного знака (крупногабаритный)
5K0 Консервация лакокрасочного покрытия/транспортировочная защита: Без консервации лакокрасочного покрытия
FB0 Окраска: Стандартная окраска
3GA Настил пола багажного отсека задний: Без пола груз. отсека
FE0 Коды стран: Без кода страны (нет DVD-плеера в автомобиле)
L0L Расположение рулевого управления: А/м с лев. расп. рул. упр.
8S7 Плафон для чтения: 2 плафона для чтения спереди
1N3 Рулевое управление: Усилитель рулевого управления, зависимый от скорости автомобиля (Servotronic)
3H2 Ручка механизма разблокировки спинки сиденья: Разблокировка спинки переднего правого сиденья
2P1 Защита кромок проёма грузового отсека: Защитная пластиковая окантовка груз. отсека
7P7 Опоры поясничного отдела в спинках сидений: Опора поясничн. отдела с эл. регулировкой для спинки переднего левого сиденья
1MH Рулевые колёса: Кожаный руль
8RM Установка динамиков: 8 пассивных динамика
8Q1 Корректор фар: Корректор фар
6E3 Центральный подлокотник: Передний центральный подлокотник
9Q5 Многофункциональный дисплей/бортовой компьютер: Многофункциональный дисплей + панель управления
3D3 Центральная консоль: Центральная консоль
8Z5 Охлаждение двигателя: Не для стран с жарким климатом
D0M Спецификации двигателей: 4-цил. турбодизельный двигатель 2,0 л/125 кВт 16 кл. TDI, насос-форсунки, базовый двигатель: TB3/T9G/TN0/TQ0
4SU Косметическое зеркало слева: Левое косметическое зеркало с подсветкой
4TV Косметическое зеркало справа: Индивидуальные зеркала справа с подсветкой
7Q0 Навигационная система: Без устройства навигации
8TC Задний противотуманный фонарь: Задний противотуманный фонарь, для правостороннего движения
8WA Противотуманные фары/дополнительные фары: Без противотуманных фар
1NL Колёсные колпаки: Крышки колёс из лёгкого сплава
CN8 Колёса: Легкосплавные диски 7J x 16 H2 ET 45 (3C0 601 025)
8YL Головные устройства: Головное устройство с CD
9JA Исполнение для курящих/некурящих: Исполнение для некурящих
7K0 Система контроля давления в шинах: Без системы контроля давления в шинах
NS0 Зонт: Без зонтиков
HJ7 Шины: Шины 215/55 R16 97W xl
V0A Поставщики шин: Шины без определения марки производителя
1G2 Запасное колесо/ремкомплект для шин: Полноразмерное запасное колесо, стальной диск
3QT Системы пассивной безопасности впереди: Трёхточечные передние ремни безопасности с автом. катушк., натяжителем и регулировкой высоты
P16 «Light & Sight» package automaticallydimming outer mirror on driver's side«Light & Sight» package automatically dimming outer mirror on driver's side
PA1 Leather steering wheel (3-spoke)Leather steering wheel (3-spoke)
PH2 Air conditioning system «Climatronic»Air conditioning system «Climatronic»
PJ1 «Milwaukee» — 4 alloy wheels 7J x 16 -Tires 215/55 R 16«Milwaukee» — 4 alloy wheels 7J x 16 — tires 215/55 R 16
PW3 Winter package, additionally withheatedouter windshieldWinter package with heated windshield
RCC «RCD 300» 4 x 20 W, 8 loudspeakers«RCD 300» 4 x 20 W, 8 loudspeakers
4X3 Боковая подушка безопасности: Боковая подушка безопасности спереди, с верхней подушкой безопасности
6Q2 Рукоятка/шаровая головка рычага КП: Обшитый кожей наконечник рычага переключения передач
2KW Специальные наклейки/таблички: Наклейки/таблички на немецком/французском/голландском языке
8SK Комбинированные блоки задних фонарей: Комбинированный задний фонарь (светодиодный)
4E2 Привод замка крышки/двери багажного отсека: Отпирание изнутри крышки багажника/задн. двери (эл. привод)
3TF Переднее левое сиденье: Переднее левое сиденье Komfort
3SF Переднее правое сиденье: Переднее правое сиденье Komfort
9P1 Система контроля пристёгивания ремней безопасности: Система оповещения о непристёгнутом ремне безопасности, электр. контакт в замке ремня
3ZB Ремни безопасности на крайних местах заднего сиденья: Задн. внеш. трёхточ. ремень безоп. с этикеткой для ЕЭК
3C7 Ремни безопасности сзади в центре: Трёхточечный автоматический ремень для центрального заднего сиденья
N0U Обивка сидений: Обивка сидений из велюра
3L3 Регулировка сиденья: Рег. по высоте в руч. режиме для перед. сидений
4A3 Подогрев сидений: Раздельно регулируемый обогрев передних сидений
7R3 Боковые огни: Боковые повторители указателей поворота, белые
S8B Управляющий код (без группы кодов комплектации): Польша — стратегия товара Volkswagen
QH0 Система голосового управления/голосовое управление: Без голосового управления
4KC Боковые и задние стёкла: Остекление с использованием боковых и задних стёкол пониженной теплопроводности
4B4 Боковые молдинги: Боковые молдинги
3Y4 Солнцезащитная шторка на заднее стекло / боковые стёкла: Солнцезащитная шторка для задних боковых стёкол
7B3 Розетка: Электророзетка(и) на 12 В
2JC Бампер: Бампер в комфортном исполнении
8X0 Система очистки фар: Без очистителя фар
8N3 Прерыв. режим стеклоочистителей / датчик дождя и освещённости: Выключатель прерывистого режима работы стеклоочистителей с датчиком дождя
1DG Надпись: Надпись «TDI»
9A0 Специальное исполнение противоугонной сигнализации: Без тревожн. сигнал. для такси
1Q0 Виброгасители рулевых колёс: Без инерц. демпфера для рул. колеса
4K3 Замки дверей и заправочного люка: Центральный замок с дистанционным радиоуправлением, салонной кнопкой запирания и функцией блокировки замков
B17 Одобрение типа ТС по внутреннему регламенту стран / страны с особыми требованиями: Одобрение типа ТС по внутреннему регламенту Польши
5D1 Несущая частота радиоуправления: Несущая частота 433,92 — 434,42 МГц
3CA Перегородка: Без перегородки
NT0 Транспортировочная защита: Защита при транспортировке (исп. 1)
3LD Облицовка дверей и боковин: Облицовка дверей и боковин
QV0 Приём ТВ-сигнала / цифрового радиосигнала: Без ТВ-приёмника/цифрового радиоприёма
1VG Монтажные детали двигателя (силового агрегата): Монтажные детали для 4-цил. двигателя
1SA Защита двигателя: Без дополнительной защиты картера
1EX Заводские таблички: Заводская спецтабличка с обозначением модели для ЕЭС
2A0 Оснащение для транспортировки: Без комплектации для перевозки
1T2 Медицинская аптечка/знак аварийной остановки: Знак аварийной остановки
9D0 Подготовка для установки рации: Без комплекта для установки рации
9F0 Подготовка для дооснащения звуковым спецсигналом: Без подготовки для постзаводской установки комбинации спецсигналов и без антенны для рации
9W0 Телефон/Telematik: Без подготовки/комплекта для установки встроенного телефона
9TC Дополнительные сигнальные лампы: Дополнительный рефлектор (в области дверей)
QG1 Продление интервала ТО: Продление интервала ТО
7E6 Тепловой аккумулятор /дополнительный отопитель: Электрический дополнительный воздушный отопитель
4GX Ветровое стекло: Ветровое стекло с теплозащитным остеклением и подогревом8FA Вторая АКБ/установка АКБ: Без 2-й батареи
2WA Дополнительные шины (зимние шины): Без дополнительных шин
0TD Коврики: Передние и задние коврики
4ZB Молдинги: Блестящие декор. накладки
3B4 Дополнительные крепления для детских сидений: Крепление детских кресел на системе детских кресел ISOFIX
9M0 Дополнительный отопитель: Без дополнительного/автономного отопителя
Спасибо огромное за ответ.
Похожие материалы