Проверка электромагнитной муфты вентилятора автомобиля BJ1044
Когда перестал крутить вентилятор радиатора не нужно сразу же бежать в магазин за покупкой нового, нужно определить причину неисправности, возможно ее можно легко устранить, а может быть виноват вовсе и не сам вентилятор. Как проверить электромагнитную муфту автомобиля BJ1044 читайте инструкцию.

Устройство вискомуфты вентилятора
Чтобы проверить работоспособность муфты необходимо подключить провод к плюсу и замкнуть на проводе, который выходит с помпы, то есть при замыкании и размыкании цепи должен произойти щелчок электромагнита, это и будет означать, что помпа в рабочем состоянии.
Тоже самое касается проверки старой помпы, в этом случае нужно корпус замкнуть на минус, а провод на плюс, если ничего не клацает, то это значит, что электромуфта не работает.

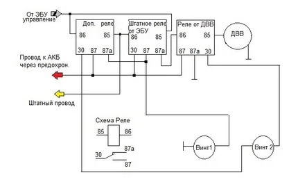
Далее представлена схема включения и управления электромуфтой.

Серый с черной полосой – штатная проводка (минус), жёлтый – питание реле включения электромуфты
Параметры электромагнитной муфты насоса ЗМЗ-405:
- Напряжение питания – 10,8 – 15 В.
- Электрическая мощность потребления – не более 50 Вт.
- Передаваемый крутящий момент при напряжении 12В – не менее 20 Нм (2 кг/см).
- Минимальное напряжения срабатывания – 10 В.
- Минимальное напряжение при передаваемом крутящем моменте – не менее 11 Нм (1,1 кгс/м).
- Зазор между шкивом и ведомым диском 0,2 – 0,5 мм.

Порядок проверки электромагнитной муфты включения вентилятора:
- Перед началом проверки работоспособности электромагнитной муфты включения вентилятора проверить работоспособность датчика включения, демонтировав его и проверив его на температуру включения (78±20 °С).
- Проверить подсоединение проводов всех элементов муфты.
- Прогреть двигатель до рабочих температур и с помощью тахометра, установленного на шкив вентилятора и вентилятор определить момент включения вентилятора. При отсутствии тахометра момент включения можно определить с помощью органов слуха: шум вентилятора резко возрастает в момент включения муфты, при этом необходимо контролировать температуру двигателя и не допускать перегрева двигателя.
- Для проверки работоспособности самой муфты необходимо проделать следующее:
- отсоединить зеленый провод, идущий от катушки муфты к датчику включения муфты;
- подсоединить к зеленому проводу питающий провод (24 В) и подать на него напряжение;
- проверить блокировку муфты попыткой провернуть вентилятор – вентилятор должен быть заблокирован.
- При обнаружении неисправности катушки муфты заменить муфту в сборе с водяным насосом.
- По окончании проверки надежно соединить все разъемы, проверить укладку проводов для исключения случаев обрыва.

Проверка электромуфты газели
Если электромагнит не сработал и цепь замкнуло, то можно попробовать принудительно подтолкнуть ведомый диск в сторону шкива. Щелчок при работе электромагнита будет свидетельствовать о существенном зазоре между шкивом и диском, поэтому нужно отрегулировать зазор методом отжима лапок упора до рабочей величины примерно 0.3 – 0.5 мм.
В том случае, если муфта не сработает и произойдет принудительное движение диска в сторону шкива, то это будет говорить о неисправности катушки, в этом случае электрическую муфту требуется заменить.
Была ли эта статья полезной?
Ваш отзыв помогает нам улучшать контент.
Похожие материалы
Обсуждение (1)
Не согласен с тем что просто взять и найти 24В... Люди говорят что если разъединить какой-то разъем ниже температурного датчика то эл. муфта должна сработать даже при холодном двигатиле (если она рабочая).