Почему отказал вентилятор в Ауди 100?
Audi 100 100 IV (C4)
Привет. У меня проблема с вентилятором на Ауди 100, С4, 2.0, он при замыкании контактов на «фишке» не срабатывает, щелчок на реле слышно, нет вращения. Термостат срабатывает при 90, авто на пробках греется, дайте совет, благодарю.
3 Ответы
0
Предохранитель сгорел.
задан 10 лет назад
0
Сними разъем с реле включения ЭВН и замкни контакты с толстыми проводами, должен включиться ЭВН. Если не включился, то надо искать обрыв цепи подачи этого напряжения контролькой, в направлении от АКБ.
задан 10 лет назад
0
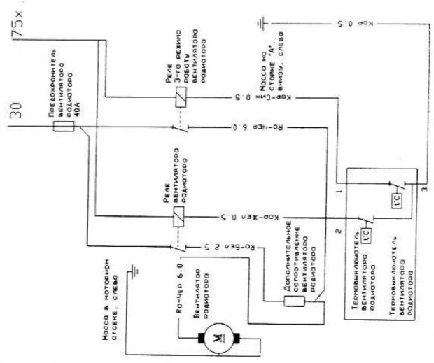
Для начала проверьте массу на кузове, подайте напряжение напрямую с акб. То-есть нужно проверить сам вентилятор, возможно щетки у него подвисли или коллектор изношен. Если работает напрямую, проверяем по схеме цепочки.
Тут схема побольше размером, если что-то вдруг невидно.
задан 10 лет назад
Похожие материалы
Замена радиатора печки Audi 100 C4
Руководства
201.8k
271
10
Замена помпы на Audi S4
Видео
7.2k
0
2
Чистка испарителя на Audi A100/S4
Руководства
14.8k
9
2
Замена крыльчатки и моторчика отопителя Audi A100/A6 C4
Руководства
27.7k
3
3
Замена радиатора на Audi 100 / S4
Руководства
22.5k
19
3
Замена термостата на A100 / S4
Руководства
16.9k
7
0