Перезаряд аккумулятора
Перезарядка автомобильного аккумулятора возникает при подаче на его клеммы напряжения выше предельно допустимого – 14,6–14,8 В. Эта проблема наиболее характерна для старых моделей (УАЗ, «классика» ВАЗ) и автомобилей с большим пробегом в силу конструктивных особенностей и ненадежности элементов электрооборудования.
Перезаряд возможен при выходе из строя генератора и при неправильном использовании зарядного устройства. Разобраться, почему идет перезарядка аккумулятора, чем она опасна, может ли перезарядиться автомобильный аккумулятор на исправной машине, как найти и устранить причину перезаряда, поможет эта статья.

Как определить перезаряд аккумулятора
Достоверно определить перезаряд аккумулятора можно, измерив напряжение на выводах батареи при помощи мультиметра. Порядок проверки следующий:
- Завести двигатель и прогреть его до рабочей температуры, дождавшись падения оборотов до холостых.
- Включить мультиметр в режим измерения постоянного (DC) напряжения в диапазоне 20 В.
- Соединить красный щуп с клеммой «+», а черный – с клеммой «–» аккумулятора.
Среднее напряжение в бортовой сети при отсутствии включенных потребителей (фары, обогрев, кондиционер и т. д.) – в пределах 13,8–14,8 В. Допустимо кратковременное превышение до 15 В в первые минуты после запуска при значительном разряде АКБ! Напряжение свыше 15 В на клеммах указывает на перезаряд аккумулятора автомобиля.
На перезарядку АКБ в автомобиле также косвенно указывают следующие признаки:

Окисленные клеммы, покрытые зеленым налетом — косвенный признак частых перезарядок.
- лампы в фарах и подсветке салона светятся ярче;
- часто перегорают предохранители (при пониженном напряжении они тоже могут гореть из-за роста токов);
- бортовой компьютер сигнализирует о превышении напряжения в сети;
- аккумулятор вздулся или видны следы электролита на корпусе;
- клеммы АКБ окисляются и покрываются зеленым налетом.
При стационарной зарядке АКБ перезаряд определяется по показаниям, по звуку или визуально. Напряжение заряда не должно превышать 15–16 В (в зависимости от типа АКБ), а зарядный ток быть не более 20–30% емкости батареи в ампер-часах. Бульканье и шипение, активное образование пузырьков на поверхности электролита сразу после установки на зарядку свидетельствуют о его кипении и неоптимальном режиме зарядки.
Перезаряженная АКБ хуже держит заряд, перегревается, корпус её может вздуться и даже лопнуть, а вытекающий электролит разъедает ЛКП и патрубки. Повышенное напряжение в сети приводит к выходу из строя электрооборудования. Чтобы не допустить этого, проблему нужно срочно устранять, выяснив почему происходит перезарядка аккумулятора. О том, как это сделать – читайте ниже.
Почему идет перезарядка аккумулятора
Перезаряд аккумулятора от зарядного устройства является следствием неверного выбора времени зарядки, напряжения и тока в ручном режиме или неисправности самой зарядной установки. Кратковременная перезарядка от ЗУ менее опасна, чем от генератора, так как обычно не успевает привести к необратимым последствиям.
Причины перезаряда аккумулятора автомобиля на борту на 90% кроются именно в неисправном генераторе. Поэтому именно его нужно осматривать и проверять в первую очередь. Реже причина перезарядки аккумулятора кроется в неисправностях проводки. Конкретные причины повышенного напряжения и их последствия перечислены в таблице.
Таблица причин перезарядки аккумулятора автомобиля:
| Причины | Из-за чего происходит перезаряд? |
|---|---|
| Проблемы с реле генератора | Реле работает некорректно, напряжение в бортсети завышено или наблюдаются скачки вольтажа. |
| Неисправный генератор | Генератор из-за КЗ в обмотках, пробоя в диодном мосту или по другим причинам не может поддерживать рабочее напряжение. |
| Выход из строя реле регулятора | Реле-регулятор напряжения («таблетка», «шоколадка») не функционирует, из-за чего напряжение на выходе значительно превышает допустимое. |
| Слабый контакт клеммы реле-регулятора | Из-за отсутствия контакта на реле поступает заниженное напряжение, в результате чего не вырабатывается компенсирующее воздействие. |
| Последствия тюнинга генератора | Для повышения напряжения на старых моделях (например, ВАЗ 2108-099), между клеммой и реле-регулятором умельцы ставят диод, который занижает напряжение на 0,5–1 В, чтобы обмануть регулятор. Если диод изначально подобран неверно или падение увеличилось из-за его деградации – напряжение в сети повышается сверх допустимого. |
| Слабый контакт в проводке | При окислении и отходе контактов на соединительных колодках напряжение на них падает, регулятор расценивает это как просадку и повышает выдаваемое напряжение. |
На некоторых автомобилях перезаряд аккумулятора от генератора является характерной проблемой, вызванной конструкционными недостатками. Размещенная ниже таблица поможет выяснить, в каких моделях идет перезаряд аккумулятора, и в чем его причина.
Таблица с причинами «врожденных недостатков» на некоторых авто, которые влекут за собой перезаряд аккумулятора:
| Марка автомобиля | Причина перезаряда АКБ от генератора |
|---|---|
| УАЗ | Перезарядка часто идет из-за плохого контакта реле регулятора. Часто возникает на «буханках», но и на Патриотах тоже бывает. При этом родной вольтметр еще не показатель перезаряда, так как может зашкаливать и без причины. Проверять перезаряд нужно только заведомо точным прибором! |
| ВАЗ 2103/06/7 (классика) | Плохой контакт в контактной группе замка (клеммы 30/1 и 15), на контактах реле-регулятора, а также из-за плохого контакта массы между регулятором и кузовом машины. Поэтому, перед заменой «шоколадки» нужно зачистить все эти контакты. |
| Хендай и Киа | На Hyundai Accent, Elantra и других моделях, а также на некоторых KIA, из строя часто выходит блок регулятора напряжения на генераторе (каталожный номер 37370-22650). |
| Газель, Соболь, Волга | Плохой контакт замка зажигания и/или разъема блока предохранителей. |
| Лада Приора | Падение напряжения на контакте генератора L или 61. Если оно ниже более чем на 0,5 В, чем на АКБ – нужно прозванивать проводку и искать место просадки. |
| Форд Фокус (1,2,3) | Просадка напряжения на разъеме регулятора генератора (красный провод). Часто из строя выходит сам регулятор. |
| Митсубиси Лансер (9, 10) | Окисление или обрыв в фишке генератора контакта S (обычно оранжевый, бывает и синий), из-за чего РР выдает повышенное напряжение. |
| Шевроле Круз | Напряжение бортсети немного выше 15 В является нормой! ЭБУ анализирует состояние батареи и с помощью ШИМ регулирует подаваемый на нее вольтаж в диапазоне 11–16 В. |
| Дэу Ланос и Нексия | На Daewoo Lanos (с моторами GM), Nexia и других авто GM с «родственными» моторами причина перезаряда почти всегда кроется в неисправности регулятора. Проблема его замены осложняется трудностью демонтажа генератора для ремонта. |
К чему приводит перезаряд аккумулятора
При выявлении проблемы важно срочно устранить перезаряд автомобильного аккумулятора, последствия которого могут не ограничиться выходом из строя АКБ. Из-за повышенного вольтажа могут и выйти из строя и другие узлы. К чему приводит перезаряд аккумулятора и по каким причинам – смотрите в таблице ниже:
Чем грозит перезарядка аккумулятора: основные неисправности
| Последствия перезаряда | Почему это происходит | Чем это может закончиться |
|---|---|---|
| Выкипание электролита | Если ток продолжает поступать на 100% заряженную АКБ, это вызывает активное кипение электролита и образование кислорода и водорода в банках. | Снижение уровня электролита приводит к перегреву и разрушению пластин. Возможны небольшой взрыв и пожар, из-за воспламенения водорода (из-за искрового разряда между оголившимися пластинами). |
| Осыпание пластин | Под воздействием тока пластины, которые обнажились после выкипания жидкости, перегреваются, их намазка трескается и осыпается. | Аккумулятор восстановить невозможно, придется покупать новую батарею. |
| Подтекание электролита | Выкипая, электролит выделяется через вентиляционные отверстия и попадает на корпус АКБ. | Кислота, содержащаяся в электролите, разъедает ЛКП в подкапотном пространстве, некоторые виды изоляции проводов, патрубки и другие нестойкие к агрессивной среде детали. |
| Разбухание АКБ | При кипении электролита давление повышается и аккумуляторы (особенно необслуживаемые) раздуваются. От деформаций осыпаются или замыкаются свинцовые пластины. | При чрезмерном давлении корпус батареи может лопнуть, повредив и забрызгав кислотой детали в подкапотном пространстве. |
| Окисление клемм | Испаряясь из АКБ, кислотный электролит конденсируется на соседних деталях, из-за чего клеммы батареи и другие узлы покрываются слоем окислов. | Ухудшившийся контакт приводит к нарушению работы электросети на борту, кислота может разъедать изоляцию и патрубки. |
| Выход из строя электроники | Повышенное напряжение становится причиной повреждения чувствительных к параметрам электропитания электронных компонентов и датчиков. | Из-за превышения напряжения горят лампы, предохранители. В современных моделях возможен выход из строя ЭБУ, блока кондиционера и других модулей бортовой электроники. Повышается риск возгорания из-за перегрева и разрушения изоляции, в особенности при использовании нештатных некачественных аксессуаров и запчастей. |
| Перегорание генератора | Выход из строя реле-регулятора и замыкание обмоток вызывают перегрев генератора. | В случае если перегрев генератора приведет к перегоранию его обмоток, придется перематывать статор/ротор (что долго и дорого) или менять генератор в сборе. |
Вне зависимости от типа АКБ, важно не допускать ее перезаряда. Для всех видов батарей одинаково опасен перезаряд аккумулятора, но последствия могут быть разные:

Взрыв АКБ — последствия перезаряда.
- Сурьмянистые (Sb-Sb). Классические обслуживаемые АКБ, в которых пластины легированные сурьмой, относительно легко переживают непродолжительный перезаряд. При своевременном обслуживании все ограничится доливкой дистиллированной воды. Но именно эти АКБ более чувствительны к высокому напряжению, так как перезаряд возможен уже при напряжении более 14,5 вольт.
- Гибридные (Ca-Sb, Ca+). Необслуживаемые или малообслуживаемые АКБ, положительные электроды которых легированны сурьмой, а отрицательные – кальцием. Меньше боятся перезаряда, лучше выдерживают напряжения (до 15 вольт), медленно теряют воду из электролита при кипении. Но, если допустить сильный перезаряд, то такие АКБ вздуваются, возможно короткое замыкание, а иногда и разрывание корпуса.
- Кальциевые (Ca-Ca). Необслуживаемые или малообслуживаемые АКБ самого современного подвида. Отличаются минимальными потерями воды при кипении, устойчивы к высокому напряжению (на последней стадии заряжаются напряжением до 16–16,5 вольт), поэтому минимально подвержены перезаряду. Если же допустить его – АКБ тоже может лопнуть, забрызгав все электролитом. Сильный перезаряд и глубокий разряд одинаково губительны, так как вызывают необратимую деградацию пластин, их осыпание.
- С абсорбированным электролитом (AGM). Аккумуляторы AGM отличаются от классических тем, что пространство между электродами в них заполнено специальным пористым материалом, который впитывает электролит. Такая конструкция предотвращает естественную деградацию, позволяя выдерживать много циклов заряда-разряда, но она очень боится перезаряда. Предельные напряжения зарядки – до 14,7–15,2 В (указывается на АКБ), если подавать больше – велик риск осыпания электродов. А так как аккумулятор необслуживаемый и герметичный – он может взорваться.
- Гелевые (GEL). Аккумуляторы, в которых жидкий кислотный электролит загущен кремниевыми соединениями. Эти АКБ практически не используются как стартерные, но могут устанавливаться для питания мощных потребителей на борту (музыка и т. п.). Они лучше переносят разряд (выдерживают сотни циклов), но боятся перезаряда. Предельное напряжение для GEL-аккумуляторов – до 14,5–15 В (иногда – до 13,8–14,1). Такая батарея герметична, поэтому при перезаряде легко деформируется и трескается, но опасность вытекания электролита в данном случае отсутствует.
Что делать, когда идет перезаряд?
При перезаряде аккумулятора прежде всего следует найти первопричину, а потом провести диагностику батареи. Что нужно делать при перезарядке аккумулятора по конкретным причинам, рассказано ниже.
Перезарядка стационарным зарядником
Перезаряд аккумулятора от зарядного устройства возможен при использовании неисправного блока питания или неверно подобранных параметрах зарядки в ручном режиме.
- Необслуживаемые батареи заряжаются постоянным током величиной в 10% от их емкости. Напряжение будет регулироваться автоматически, а когда оно достигнет 14,4 В – ток надо снизить до 5%. Зарядку следует прервать не более чем через 10–20 минут после начала кипения электролита.
- Обслуживаемые. Используйте зарядку постоянным напряжением, рекомендуемым для вашей АКБ (для кальциевых немного выше, чем для гибридных или AGM). При наборе около 100% емкости ток течь перестанет и зарядка прекратится сама. Длительность процесса может достигать суток.
Перезарядка аккумулятора автомобиля зарядным устройством обычно происходит из-за неисправности определенных его компонентов. В трансформаторных ЗУ причиной повышения вольтажа часто становятся межвитковое КЗ обмотки, поломка переключателя и неисправности диодного моста. В автоматических импульсных ЗУ чаще выходят из строя радиокомпоненты управляющего контроллера, например, транзисторы или регулятор-оптрон.
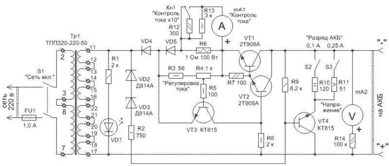
Защита автомобильного аккумулятора от перезаряда гарантирована при использовании зарядного устройства, собранного по следующей схеме:

Защита аккумулятора от перезаряда: схема своими руками

Защита от перезаряда аккумулятора 12 вольт: схема ЗУ
Перезаряд аккумулятора на машине от генератора
Если перезарядка аккумулятора обнаружена в пути, нужно защитить АКБ от выкипания или взрыва, снизив подаваемое напряжение или отключив его подачу одним из трех способов:
- Ослабление натяжки ремня генератора. Ремень будет проскальзывать, свистеть и скорее всего придёт в негодность и потребует замены в ближайшее время, но зато мощность генератора упадет.
- Отключить генератор. Сняв провода с генератора и заизолировав висящие клеммы, можно добраться домой на АКБ, по минимуму используя электроприборы на борту. Заряженной АКБ хватит примерно на 1–2 часа езды без включенных фар, с фарами – вдвое меньше.
- Снять ремень с генератора. Совет подходит для моделей, в которых генератор приводится в действие отдельным ремнем. Эффект идентичен предыдущему варианту, но способ может быть проще, если открутить два винта натяжения для снятия ремня. Это удобнее, чем снимать клеммы и изолировать провода.
Если напряжение генератора не превышает 15 вольт, а ехать недалеко – отключать генератор не нужно. Просто двигайтесь с малыми оборотами к месту ремонта включив как можно больше потребителей: ближний свет, вентилятор отопителя, обогрев стекла и т. д. Если дополнительные потребители позволяют снизить вольтаж, оставьте их включенными.
Перезаряд аккумулятора от генератора происходит при неправильной работе регулирующих элементов (диодного моста, реле регулятора). Общий порядок проверки такой:
- Напряжение на клеммах АКБ на холостых оборотах должно составлять 13,5–14,3 В (зависит от модели авто), а при увеличении их до 2000 и более – повышаться до 14,5–15 В. Если поднимается заметно больше – идет перезаряд.
- Разница между напряжением на клеммах АКБ и на выходе реле-регулятора, не должна превышать 0,5 В в пользу АКБ. Большая разница – признак плохого контакта.
- Проверяем реле-регулятор с помощью 12-вольтовой лампы. Нужен регулируемый источник напряжения с диапазоном 12–15 В (например, ЗУ для АКБ). Его «+» и «-» нужно соединить со входом и массой РР, а лампу – со щетками или выходом РР. При увеличении напряжения более 15 В загоревшаяся при подаче питания лампа должна погаснуть. Если лампа продолжает светиться – регулятор неисправен и подлежит замене.

Схема проверки реле-регулятора

Проверка реле регулятора: видео
Чтобы предотвратить перезаряд аккумуляторной батареи, следите за состоянием проводки и периодически контролируйте напряжение на клеммах. Не держите провода на скрутках, пропаивайте соединения и используйте термоусадочную трубку вместо изоленты для защиты соединений от влаги!
В некоторых авто, зарядка в которых идет от вывода B+ генератора напрямую к АКБ, можно для подстраховки организовать защиту батареи от перезаряда через реле контроля напряжения вроде 362.3787-04 с диапазоном регулирования 10–16 В. Такая защита от перезаряда аккумулятора 12 вольт прекратит подачу питания на него при повышении напряжения свыше допустимого для этого типа батареи.
Установка дополнительной защиты обоснована только на старых моделях, особо подверженных перезаряду аккумулятора из-за недостатков конструкции. В остальных случаях и регулятор самостоятельно справляется с управлением зарядкой.

В разрыв провода Р (помечен красными полосками) подключается реле.
Схема соединений генератора:
- Аккумуляторная батарея.
- Генератор.
- Монтажный блок.
- Контрольная лампа заряда аккумуляторной батареи.
- Выключатель зажигания.
Самые частые вопросы
-
Будет ли перезаряжаться АКБ, если поставить генератор большей мощности?
Нет, так как вне зависимости от мощности генератора напряжение на его выходе ограничивается реле-регулятором до максимального допустимого для АКБ.
-
Влияет ли на перезаряд диаметр силовых проводов?
Увеличенный диаметр силовых проводов сам по себе не может быть причиной перезаряда батареи. Однако замена поврежденной или некачественно соединенной проводки может привести к увеличению напряжения заряда, если неисправен генератор.
-
Как правильно подключить второй (гелевый) АКБ, чтобы не было перезаряда?
Чтобы не допустить перезаряда гелевого АКБ, его нужно подключать через устройство развязки. Для недопущения превышения напряжения желательно использовать клемму с ограничителем или другой контроллер вольтажа (например, реле контроля напряжения 362.3787-04).
-
Генератор перезаряжает АКБ, можно ли доехать до дома со снятым аккумулятором?
Если сломалось реле-регулятор – нельзя вообще отключать АКБ. Снижение нагрузки поднимет и без того высокое напряжение с генератора, из-за чего могут выйти из строя лампы и бортовая электроника. Поэтому при перезаряде на машине вместо АКБ отключайте генератор.
-
Нужно ли менять электролит после долгой перезарядки аккумулятора?
Электролит в АКБ меняется только после восстановительного ремонта батареи. Сама по себе замена помутневшего из-за осыпавшихся пластин электролита проблемы не решает. Если электролит чистый, но уровень его низкий, необходимо долить дистиллированную воду.
-
Как долго можно заряжать аккумулятор для повышения плотности электролита (выпаривания воды)?
Временные ограничения индивидуальны и зависят от исходной плотности. Главное – не превышать ток заряда в 1–2 А и дождаться достижения плотности электролита 1,25–1,28 г/см³.
-
Стрелка датчика заряда батареи постоянно на плюсе — это перезаряд?
Стрелка индикатора зарядки на приборной панели в плюсе – ещё не признак перезаряда. Нужно проверить реальное напряжение на клеммах АКБ. Если оно в норме, возможно, неисправен сам индикатор.
Была ли эта статья полезной?
Ваш отзыв помогает нам улучшать контент.
Похожие материалы
Обсуждение (0)
Пока нет комментариев!